
12月7日,图书馆少儿阅览中心迎来了第五期体验活动的9位小小图书管理员,他们身着统一小制服,亲身体验了“打工人”的一天。
熟悉的环境、严谨的流程,不同的是每期小小管理员们的热情和自身所带来的能量与影响力。

上岗啦~在工作人员的引导下,他们了解图书馆及少儿阅览中心基本情况,学习图书的分类、摆放、自助借还设备使用等。随后,小小管理员们正式上岗。小身躯蕴含大能量,在他们的互相配合、积极努力下,越来越多的小读者及家长朋友们获得了他们的帮助,为他们点赞;他们也在活动中收获了乐趣、知识与成长。
你,准备好了吗?下期见~
★本期活动收悉的反馈及建议★








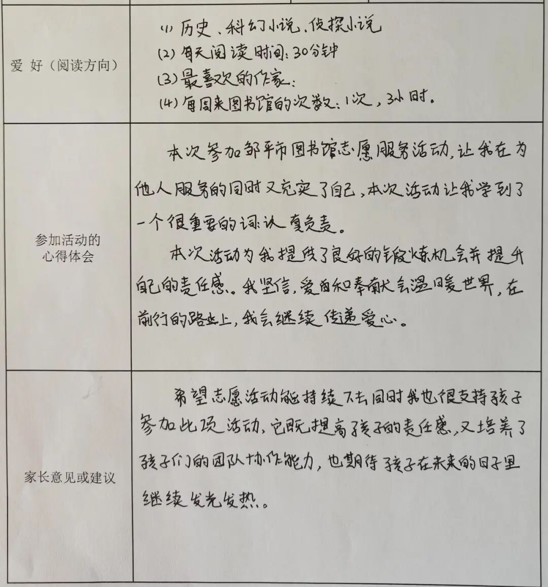
本期共收到8份反馈 感谢您的建议或意见
★重要提醒★
①请勿占用活动名额,报名成功后请按时参加活动;
②请务必使用实际参与活动小读者的个人信息报名;
③请提前15分钟到馆(三楼少儿阅览中心)签到,统一更换“小小图书管理员”活动马甲;
④为保证活动体验效果,请一同而来的家长朋友们从旁就座,减少对孩子们的影响,确保孩子们独立完成;
⑤请广大读者朋友们遵守活动规则,听从工作人员安排,希望我们共同努力发挥正向引导及表率作用,为孩子们提供和谐的阅览、活动环境。
感谢您的理解与配合!
图文来源:少儿阅览中心 杨燕 李娜






鲁公网安备37162602000359号